Instance Verification Kit (IVK)
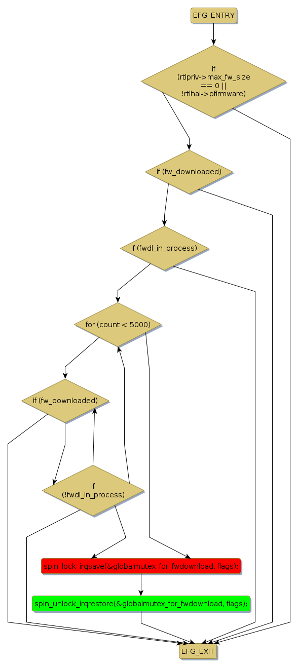
spin lock @ [9076+54+/linux-3.19-rc1/drivers/net/wireless/rtlwifi/rtl8192de/fw.c]
Instance Signature: globalmutex_for_fwdownload
|
The Matching Pair Graph:
|
|
Function Name
|
Control Flow Graph (CFG)
|
Events Flow Graph (EFG)
|
Source Correspondence
|
|
rtl92d_download_fw
|
|
|
[7120+18+/linux-3.19-rc1/drivers/net/wireless/rtlwifi/rtl8192de/fw.c]
|